不是任何链接都可以叫外链

优质外链需满足8大核心特点,右侧卡片对应每个关键要求,帮助快速理解外链筛选标准。

1. 要来自高DR值的网站

2. 来自锁权网站的外链无意义

3. 来自单一网站的大量外链意义不大

4. 来自评论论坛等低质外链有害

5. 政府、教育机构的外链更具权威性

6. 链接质量高于数量

7. 短期大量的直接连接有害无益

8. 链接锚文本不可以单一重复

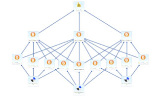
外贸网站GOOGLE外链策略

谷歌外链策略图示

DR :Domain Rating(域名评级),是SEO领域衡量网站权威度的核心指标。
满分为100. 百分之90的网站都DR30以下。

立即购买
谷歌外链策略原图

选择适合您的定价计划

DR :Domain Rating(域名评级),是SEO领域衡量网站权威度的核心指标。

满分为100. 百分之90的网站都DR30以下。

$200
试用版
评级:
$2000 / 10天
经济版
评级:
$5000 / 15天
高级版
评级:
$10000 / 1个月
顶配版
评级:

疑问解答

DR :Domain Rating(域名评级),是SEO领域衡量网站权威度的核心指标。

满分为100. 百分之90的网站都DR30以下。

常见问题解答

这里是关于外贸网站Google外链策略的常见问题解答内容。我们收集了客户最常咨询的问题,并提供了详细的解答,帮助您更好地了解我们的服务和产品。

如果您有其他疑问,欢迎随时联系我们的客服团队,我们将竭诚为您提供帮助和支持。

我们的专业团队拥有多年的SEO经验,能够为您的外贸网站提供有效的Google外链解决方案,提升您的网站权威度和排名。